南京個人住房公積金貸款利率最低下調至2.6%
發布時間:2022-10-10 11:25:00來源: 中國新聞網
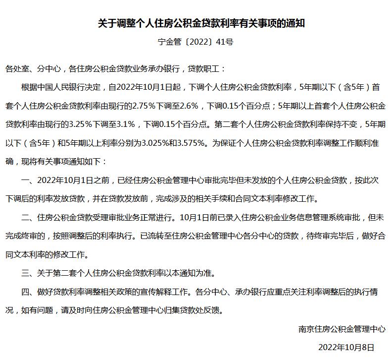
中新網10月9日電 南京公積金管理中心網站8日發布《關于調整個人住房公積金貸款利率有關事項的通知》,自2022年10月1日起,下調個人住房公積金貸款利率。
其中,5年期以下(含5年)首套個人住房公積金貸款利率由現行的2.75%下調至2.6%,下調0.15個百分點;5年期以上首套個人住房公積金貸款利率由現行的3.25%下調至3.1%,下調0.15個百分點。第二套個人住房公積金貸款利率保持不變,5年期以下(含5年)和5年期以上利率分別為3.025%和3.575%。(中新財經)

南京住房公積金管理中心網站信息截圖。
(責編:陳濛濛)
版權聲明:凡注明“來源:中國西藏網”或“中國西藏網文”的所有作品,版權歸高原(北京)文化傳播有限公司。任何媒體轉載、摘編、引用,須注明來源中國西藏網和署著作者名,否則將追究相關法律責任。

中國西藏網微博
中國西藏網微信






